doi: 10.56294/ere2024106
Original
History of land use and its impact on the configuration of a rubber saf in the la minas corregidad santo domingo – Florencia
Historial de uso del suelo y su incidencia en la configuración de un saf de caucho en la vereda la minas corregimiento santo domingo – Florencia
Omar Escobar1
*, Carlos Armando Secue1
*
1Universidad de la Amazonia, Florencia-Caquetá, Colombia.
Cite as: Escobar O, Secue CA. History of land use and its impact on the configuration of a rubber saf in the la minas corregidad santo domingo – Florencia. 2024; 3:106. https://doi.org/10.56294/ere2024106
Submitted: 23-05-2023 Revised: 05-10-2023 Accepted: 17-02-2024 Published: 18-02-2024
Editor: Prof.
Dr. William Castillo-González ![]()
Corresponding author: Omar Escobar *
ABSTRACT
This research aimed to analyze the influence of land use history on the configuration of a rubber agroforestry system (SAF) in the Las Minas village, Santo Domingo district, Florencia, Caquetá. A qualitative and participatory approach was used, conducting an interview with the property owner to reconstruct the history of land use and the configuration of the SAF.
The results show that land use history had a significant impact on the current configuration of the SAF. Initially, the land was an abandoned pasture that underwent a natural regeneration process, allowing the soil to recover. Subsequently, the SAF of rubber associated with native timber species was established, following an agroecological approach without the use of agrochemicals.
SAF management is carried out organically, using mechanical control of weeds and composting, promoting the resilience and autonomy of the productive system. The associated native timber species contribute to the conservation of biodiversity and ecological processes.
The research concludes that the history of land use and the agroecological management practices implemented by the producer were crucial for the current configuration of the rubber SAF, favoring environmental sustainability and long-term productivity.
Keywords: Agroforestry System; Rubber; Land Use History; Agroecological Management; Sustainability.
RESUMEN
Esta investigación tuvo como objetivo analizar la influencia del historial de uso del suelo en la configuración de un sistema agroforestal (SAF) de caucho en la vereda Las Minas, corregimiento Santo Domingo, Florencia, Caquetá. Se utilizó un enfoque cualitativo y participativo, realizando una entrevista al dueño del predio para reconstruir el historial de uso del suelo y la configuración del SAF.
Los resultados muestran que el historial de uso del suelo tuvo un impacto significativo en la configuración actual del SAF. Inicialmente, el terreno era una pastura abandonada que experimentó un proceso de regeneración natural, permitiendo la recuperación del suelo. Posteriormente, se estableció el SAF de caucho asociado con especies maderables nativas, siguiendo un enfoque agroecológico sin uso de agroquímicos.
El manejo del SAF se realiza de manera orgánica, utilizando control mecánico de arvenses y compostaje, promoviendo la resiliencia y autonomía del sistema productivo. Las especies maderables nativas asociadas contribuyen a la conservación de la biodiversidad y los procesos ecológicos.
La investigación concluye que el historial de uso del suelo y las prácticas de manejo agroecológico implementadas por el productor fueron cruciales para la configuración actual del SAF de caucho, favoreciendo la sostenibilidad ambiental y la productividad a largo plazo.
Palabras clave: Sistema Agroforestal; Caucho; Historial de Uso del Suelo; Manejo Agroecológico; Sostenibilidad.
INTRODUCTION
Agroforestry systems (AFS) have been presented as an alternative for improving environmental sustainability. According to (1), an agroforestry system is defined as a group of interconnected elements that work together to achieve a common goal: an arrangement of different tree species with a specific sequence and organization, involving multiple crops, at least one woody species, and biological interaction.
Rubber (Hevea brasiliensis) is an economically important crop in the Amazon region, including Caquetá. Agroforestry systems with rubber offer multiple benefits, such as improved soil fertility, climate regulation, various biological possibilities for the soil, increased agrodiversity by associating various plant species with rubber in time and space, and easier management of rubber diseases. Associated species are integrated with other components of the farm. It has also been found that rubber SAFs facilitate the appearance of beneficial fungi and reduce specific potential plant pathogens, allowing a symbiotic association between the roots (2), as well as an increase in soil aggregation, improved carbon and nitrogen accumulation in the soil, and improved the distribution of COS and N within the aggregates, which means an improvement in the physical and chemical properties of the soil.(3) However, there is little information on the relationship between the configuration, management, and land use history of rubber SAFs in the department of Caquetá. How does land use history and management influence the configuration of rubber SAF?
Rubber-related species interact with time and space. The tropics are vast and home to many tree and shrub species, such as Leucaena leucocephala (Lam.) de Wit, Piscidia piscipula (L.) Sarg., Pithecellobium saman, etc. According to (4), the vegetation cover of species such as L. leucocephala, Mucuna pruriens (L.), and other secondary vegetation in crop rotation intervals has restored soil fertility in farmland in the state of Yucatán, Mexico. Likewise, shorter rotation intervals can help restore soil fertility, depending on the species, such as Leucaena, which increases the potassium, calcium, and magnesium content. Perdiz increases the NO3 content, and secondary vegetation increases the organic matter content.
In this vein, we will analyze the land use history and management practices carried out by the producer and owner of the property in the village of La Minas, located in the district of Santo Domingo, Florencia, which has a rubber SAF associated with myrtle and laurel, established approximately 12 years ago, according to theoretical tracking. These associations will positively affect their resilience and configuration; however, in this particular case, there is no data on this, nor on the conditions that could have determined the current state of the soil resource. In the department of Caquetá, low soil fertility has been a constant problem that has limited agricultural productivity.
According to (5), the soils of Caquetá are mainly ultisols and oxisols, characterized by low fertility, acidity, and low water retention capacity. These characteristics, combined with traditional agricultural practices such as deforestation and excessive use of agrochemicals, have contributed to soil degradation. Agroforestry systems (AFS) have been presented as an alternative to improve soil quality and environmental sustainability since trees in AFS have multiple benefits, such as improving soil fertility, regulating the climate, and protecting biodiversity. However, little information exists on the relationship between the configuration, management, and soil quality in rubber AFS in Caquetá.
This research could help fill the knowledge gap caused by the limited information on the relationship between configuration, management, and soil quality in rubber SAFs in Caquetá. The results of this research can be used to improve the management of rubber SAFs and good land use in Caquetá, which could positively impact agricultural productivity and environmental sustainability.
For these reasons, this study aims to construct, in a participatory manner, the land use history and configuration of rubber SAF in the village of Las Minas, Santo Domingo district, Florencia.
METHOD
Location
The rubber SAF is located at coordinates 1°30′51″ north latitude and 75°43′41″ west longitude, at an average altitude of 423,42 meters above sea level, approximately 2,52 km from the municipality of Morelia. Its headquarters are located in the foothills of the eastern mountain range near the Bodoquero River.

Figure 1. Location
The research was conducted in the village of Las Minas, located next to the eastern mountain range in the department of Caquetá. The participant in this research is considered a farmer because, like all the village residents, he practices subsistence farming, not to mention his rubber SAF.
Methodological approach
The research was aimed at interpreting the material world through empirical analysis.
This research complies with this approach due to its intrinsic characteristics, variables analysis, quantifiable data collection, and testing and verification of hypotheses through experimentation.(6)
This study was also framed within the historical-hermeneutic paradigm. Through qualitative methods such as interviews, we sought to interpret and understand the historical context, traditional practices, and the meaning that the rubber SAF owner attributes to it. The instruments for data collection in this study model are observation, interviews, and document analysis.(7)
The interview with the landowner allowed us to reconstruct the history of land use and the configuration of the agroforestry system in a participatory manner, accessing their knowledge, experiences, and worldviews that have shaped this agroecosystem over time.
This research is exploratory and descriptive. On the one hand, it has an exploratory component, as it seeks to investigate and obtain detailed information on how the land use history has influenced the current configuration of a rubber agroforestry system (AFS) located in the village of La Minas, Santo Domingo district, Florencia.
On the other hand, it is descriptive, as its main objective is to characterize and describe in detail the configuration of the rubber SAF and its relationship with the land use history in that area.
The study adopts a qualitative approach. Data was collected through interviews, which allowed for the construction of a comprehensive account of the phenomenon of interest from the perspective and experience of the current owner of the property. This qualitative approach generated a contextualization of the phenomenon studied within its land use history and SAF configuration.
To construct the land use history and collect information, the landowner was interviewed. The interview addressed variables such as land history, associated species, soil preparation, phytosanitary control, type of fertilization, and difficulties encountered in developing the SAF.
RESULTS
Exploratory analysis of perceptions of the relationship between land use history and the configuration of the rubber SAF in the village of Las Minas.
According to (8), word clouds are a method for observing and identifying possible nodes or themes in order to organize the analysis of data obtained in interviews effectively.
With the help of qualitative data processing software (Atlas TI), a first level of analysis shows (figure 2) that producers relate the construction of the SAF to farming and the management practices involved, such as mowing, control, and fertilization processes referred to by the word “fertilize.” According to (9), mechanical management without using chemicals in weeds promotes better overall performance from a control, environmental, and economic point of view.

Figure 2. Word cloud
Deductive analysis of the compression of land use history and the configuration of the SAF
The processing of the narrative yielded nearly 40 deductive codes, which allowed for the identification of three families of analysis, as detailed below:
Ecological implementation of the SAF: According to the interviewee, the SAF configuration began when the plot was pastureland, which was left to recover through passive regeneration. In line with the above,(10) argue that natural regeneration is efficacious in improving soil quality, as evidenced by parameters such as bulk density, porosity, and edaphic macrofauna and mesofauna, which in turn increases the presence of soil quality indicators.
According to the interviewee, ecological succession occurred when the pastures were abandoned, and after a long period of rest, they stubbled and became secondary forests with native species. This narrative coincides with that of Martinez and Pérez (2022), who assert that the first phase of ecological succession consists of tall grasses eventually being replaced by shrubs and younger trees until the trees form a forest where some shrubs disappear, and others may remain in the habitat.
In establishing the SAFs under study, the fallow land resulting from succession was cleared, and SAF species were introduced, which are ecologically important for the agroecosystem, especially for humification processes. This assertion is in line with the findings of (11), who assert that soil humus is an essential component of forest soil and stands out as a fundamental indicator of its fertility. Furthermore, its presence and quality are decisive for maintaining the productivity of forest ecosystems.
In addition to the ecological benefits of succession processes and the SAF, the producer considers this an area for recovery and conservation and, therefore, does not use synthetic herbicides. Weed control is carried out mechanically, using mowers. In this case, the recognition of producers' benefits of organic production is linked to the findings of (12), who proposes that organic agriculture can be a beneficial alternative for Central American producers, offering the opportunity to improve the quality of life. Furthermore, switching to organic agriculture may be easier and more profitable for some producers, depending on the intensity of synthetic agrochemical use, labor access, and organic inputs (figure 3).

Figure 3. Ecological implementation of SAF
Socioeconomic implementation of the SAF
According to the interviewee, after the recovery period, the land was associated with native timber species. According to (13), the natural process of tree reproduction and renewal is essential for preserving the populations of these species and maintaining the richness and variety of species present in tropical forests. Rubber was planted, giving the land an agricultural use once again, to increase its value so that it could later be sold at a better price. According to (14), agroforestry systems with rubber provide higher incomes and offer environmental advantages; integrating different plant species promotes biodiversity and creates more diverse habitats for wildlife. (figure 4).

Figure 4. Socioeconomic implementation of the SAF
Cultural management of SAF
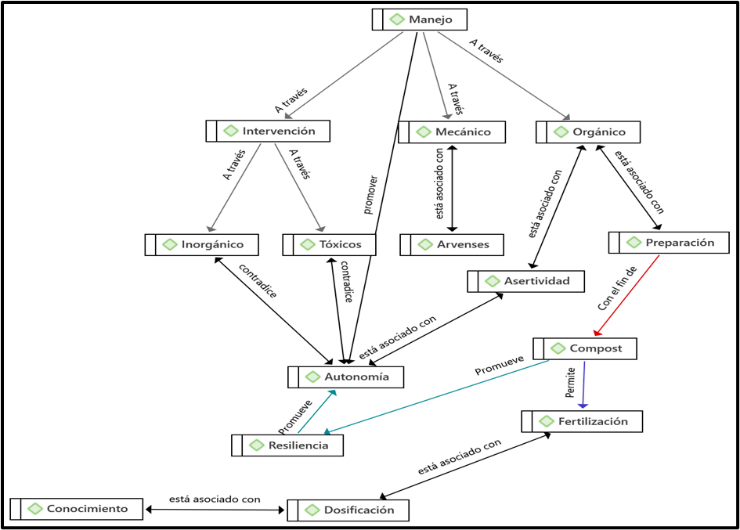
In line with the interviewee's statement, SAF is managed mechanically using a mower to cut weeds. According to (15), this practice is a suitable strategy for controlling weeds or unwanted plants in a crop or plantation, as they compete for water and nutrients in the soil.
Now, fertilization practices on the farm are organic, involving preparing compost rich in organic matter, which provides nutrients and structure to the soil. However, producers say they are unclear about the correct dosage. The use of compost in the soil, whether applied to the surface or incorporated into the soil profile, benefits crop growth and health by directly or indirectly influencing the physical, chemical, and biological characteristics of soils used in agriculture and livestock farming, including pasture production.(16)
Among the benefits of organic management of an SAF is that it promotes the resilience of the agroecosystem to promote the autonomy of the production system, thus moving towards assertiveness between organic management and autonomy. Now, for (17), the implementation of organic management practices strengthens the resilience of agroforestry systems, allowing for more assertive management; in this way, a direct connection is established between the organic approach and the search for greater autonomy in agricultural production. According to the interviewee, inorganic intervention using toxic products contradicts the resilience of the SAF (figure 5)

Figure 5. Cultural management of SAF
Sankey diagram
The SAF analyzed in this case study allows us to identify two variables of general interest based on the SAF configuration process. On the one hand, there is the background, which refers to the history of land use, highlighting the intervention mechanisms, the type of crop established (in this case, pasture), and the time taken to establish the pasture and the rubber agroforestry system. Vallejo(18) mentioned that the history of land use is crucial for its future configuration.
The practical section mentions each form of land use management and appropriation, highlighting the mechanical and organic categories, reflecting an agroecological process far removed from chemical intervention processes that could otherwise begin to degrade the soil. Contreras et al.(19) indicate that agroecological practices have a practical impact on soil production and quality. They found that agroindustrial practices hurt the agroforestry system, thus making it vital to strengthen the use of agroecological practices to strengthen the ecological processes of the agroecosystem.
In turn, fertilization processes are discussed from an agroecological point of view, where the category of compost is mentioned, which implies an autonomous process. This assertion is in line with what is stated by (20), who highlight organic fertilization as a possible nature-based solution that can increase two ecosystem services and resilience to environmental changes. Land use history directly influences the configuration of land use in a SAF, which is concentrated in the landowner's management and intervention to build and establish the new agroecosystem.
The co-occurrences in the diagram refer to the importance of land use history. However, this factor does not depend specifically on the initial crop. However, the management processes in the configuration of the new agroecosystem, which is linked to the findings of Garcia et al.(21) depending on the intervention implemented in an agroecosystem, such as pollution, this generates a significant change in water or ecological integrity, which translates into incorrect use of natural resources.(22)

Figure 6. Sankey diagram
CONCLUSIONS
Land use history significantly impacted the current configuration of the rubber agroforestry system (SAF); the natural regeneration process through organic matter present in the pastures and ecological succession allowed for soil recovery, laying the foundations for the establishment of the SAF.
The rubber SAF was implemented using an agroecological approach, avoiding the use of chemical herbicides and opting for mechanical weed control. In addition, organic management practices, such as mechanical weed control and subsequent in situ humification, were implemented, favoring the system's resilience.
Native timber species associated with rubber in the SAF play an important role in biodiversity conservation and the maintenance of ecological processes in the agroecosystem.
Organic management and the absence of synthetic agrochemicals in the SAF promote the autonomy of the production system and contribute to long-term environmental sustainability.
REFERENCES
1. López MM, Rocha Molina LR. Sistemas agroforestales. Managua: Universidad Nacional Agraria; 2007. https://www.fao.org/fileadmin/user_upload/training_material/docs/1_RENF08M538.pdf
2. Zhenyu H, Xinai L, Debao L, Jianping W. Los sistemas agroforestales a base de caucho modifican la composición y función de los hongos del suelo en el suroeste de China. Cartas Ecol Suelo. 2024;6(230224):8. https://link.springer.com/article/10.1007/s42832-023-0224-0.
3. Chen C, Liu W, Jiang X, Wu J. Efectos de los sistemas agroforestales a base de caucho sobre la agregación del suelo y el carbono orgánico asociado al suelo: implicaciones para el uso de la tierra. Geoderma. 2017;299:23. https://doi.org/10.1016/j.geoderma.2017.03.02
4. Casanova FL, Ramirez LA, Parsons D, Maldonado AC, Vazquez AP, Echeverría V. Servicios ambientales de sistemas agroforestales tropicales. Chapingo Ser Cienc For Ambient. 2016;22(3):274. https://doi.org/10.5154/r.rchscfa.2015.06.029
5. Instituto Geográfico Agustín Codazzi. Estudio general de suelos y zonificación de tierras, Departamento de Caquetá. Bogotá: IGAC; 2014. http://cedir-catalogo.gestiondelriesgo.gov.co/cgi-bin/koha/opac-detail.pl?biblionumber=12986
6. Inche J, Andía Y, Huamanchumo H, López M, Vizcarra J, Flores G. Paradigma cuantitativo: un enfoque empírico y analítico. Redalyc; 2003. https://www.redalyc.org/pdf/816/81606104.pdf
7. Pérez D. La hermenéutica y los métodos de investigación en ciencias sociales. Estud Filos. 2011;44:13. http://www.scielo.org.co/pdf/ef/n44/n44a02.pdf
8. Lopezosa C. Entrevistas semiestructuradas con NVivo: pasos para un análisis cualitativo eficaz. En: Lopezosa C, Díaz-Noci J, Codina L, editores. Anuario de Métodos de Investigación en Comunicación Social. Barcelona: DigiDoc-UPF; 2020. p. 88–97. http://dx.doi.org/10.31009/methodos.2020.i01.08
9. Rodríguez T, Barbosa R, Rodríguez E. Manejo de arvenses en caña de azúcar, impacto ambiental, efectividad económica y control. Cent Agríc. 2019;46(2):64–71. http://scielo.sld.cu/scielo.php?pid=S0253-57852019000200064&script=sci_arttext
10. Verdesoto CC, Quiroz LM, Pilozo DS, González AJ, Archundia GB. Análisis de la regeneración natural de las especies forestales del Jardín Botánico de la Universidad Técnica de Manabí. Ab Intus. 2022;9:7–17. https://doi.org/10.5281/zenodo.6975372
11. Martinez L, Perez O. Sucesión ecológica: la naturaleza cambiante. Inecol; 2022. https://www.inecol.mx/inecol/index.php/es/ct-menu-item-25/ct-menu-item-27/17-ciencia-hoy/1581-sucesion-ecologica-la-naturaleza-cambiante
12. Tan Y, Yang K, Feng X, Zhang L, Li H, Tan T, et al. Las contribuciones de la fauna del suelo a la acumulación de sustancias húmicas durante la humificación de la hojarasca en los bosques fríos. Forest. 2022;13(8):1235. https://doi.org/10.3390/f13081235
13. Arciniegas M. Estrategias que promueven el crecimiento empresarial en la producción orgánica: revisión de literatura [Trabajo de grado]. Universitaria Agustiniana; 2019. Disponible en: http://repositorio.uniagustiniana.edu.co//handle/123456789/1108
14. Gutiérrez AJ, Correa Pinilla DE, Gómez JA, Amado GM, Martínez J, Álvarez ML, et al. Modelo productivo para el cultivo de caucho natural (Hevea brasiliensis) en el bajo Cauca antioqueño y en el sur de Córdoba. AGROSAVIA; 2022. https://doi.org/10.21930/agrosavia.model.7405828
15. Jean C. Evaluación del crecimiento inicial de una plantación comercial de Pinus radiata D. Don sin la intervención de productos químicos en la hacienda San José, parroquia el Chaupi, cantón Mejía, provincia de Pichincha [Trabajo de grado]. Universidad Técnica Estatal de Quevedo; 2019. https://repositorio.uteq.edu.ec/handle/43000/3902
16. Santana BW. El proceso de compostaje. 1ª ed. Bogotá: Ediciones Unisalle; 2019. https://books.google.at/books?id=-X_1DwAAQBAJ
17. Magaña RAR. Agroforestería y manejo de suelos en la sierra Tecapa. DAKI-Semiárido Vivo; 2021. https://repo.funde.org/1896/
18. Vallejo-Quintero VE. Importance and utility of microbial elements in evaluating soil quality: case studies in silvopastoral systems. Colomb For. 2013;16(1):83–99. http://www.scielo.org.co/scielo.php?pid=S0120-07392013000100006&script=sci_abstract&tlng=pt
19. Contreras A, Sanchez P, Romero O, Rivero J, Ocampo I, Corado J. Prácticas agroecológicas y su influencia en la fertilidad del suelo en la región cafetalera de Xolotla, Puebla. Acta Univ. 2019;29. https://www.scielo.org.mx/pdf/au/v29/2007-9621-au-29-e1864.pdf
20. Ting S, Scott L, Kailiang Y, Peñuelas J, Sardans J, Hailing L, Jian S. A global meta-analysis on the effects of organic and inorganic fertilization on grasslands and croplands. Commun Nat. 2024;15(3411):1–10. https://doi.org/10.6084/m9.figshare.25493419
21. García D, Lima L, Ruiz L, Santana J, Calderón P. Agroecosistemas con probables riesgos a la salud por contaminación con metales pesados. Rev Cub Quím. 2016;28(1):379–92. http://scielo.sld.cu/scielo.php?pid=S2224-54212016000100004&script=sci_arttext&tlng=en
22. Gonzales D, Baquero S, Caicedo J, Loaiza J, Polania J. Calidad del suelo: un indicador de recuperación en una reserva natural de los Andes colombianos. Sist Agrofor. 2023;1–14. https://doi.org/10.1007/s10457-023-00951-y
FINANCING
The authors did not receive funding for the development of this research.
CONFLICT OF INTEREST
The authors declare that there is no conflict of interest.
CONTRIBUTION OF AUTHORSHIP
Conceptualization: Omar Escobar, Carlos Armando Secue.
Data curation: Omar Escobar, Carlos Armando Secue.
Formal analysis: Omar Escobar, Carlos Armando Secue.
Research: Omar Escobar, Carlos Armando Secue.
Methodology: Omar Escobar, Carlos Armando Secue.
Project administration: Omar Escobar, Carlos Armando Secue.
Resources: Omar Escobar, Carlos Armando Secue.
Software: Omar Escobar, Carlos Armando Secue.
Supervision: Omar Escobar, Carlos Armando Secue.
Validation: Omar Escobar, Carlos Armando Secue.
Visualization: Omar Escobar, Carlos Armando Secue.
Writing – original draft: Omar Escobar, Carlos Armando Secue.
Writing – review & editing: Omar Escobar, Carlos Armando Secue.